上海驰臻汽车服务有限公司

办理热线:13661819717

上海市税务系统关于部分区域办税服务厅暂停服务的通告

发表时间:2022-03-31 17:51来源:国家税务总局上海市税务局

        根据市新冠肺炎疫情防控工作领导小组关于在全市范围内开展新一轮切块式、网格化核酸筛查的决定,现将有关办税缴费服务事项通告如下:

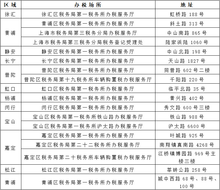
一、2022年4月1日至4月5日,位于徐汇区、黄浦区、静安区、长宁区、普陀区、虹口区、杨浦区、闵行区、宝山区、嘉定区、松江区、青浦区全部办税服务厅暂停服务,具体信息如下:

640.png

二、因本市物流寄递业务关停,3月28日至4月5日期间,暂停全市范围网上申请及发票专业配送服务。若纳税人确需紧急用票,可通过电子税务局“网上申领+就近取票”渠道选择未封闭的办税服务厅(选择前请先联系办税服务厅所在主管税务机关对外公开电话了解疫情防控要求)跨区领用发票。

三、对于因疫情影响不能按期缴纳税款的,纳税人可通过电子税务局申请延期缴纳税款。经税务机关批准,依法准予延期缴纳税款,最长期限不超过3个月。

四、对于其他事项,请尽量选择通过电子税务局等网上渠道办理和选择上海税务网站或上海税务微信公众号进行“在线咨询”及12366纳税服务热线智能语音咨询。如急需办理相关业务,部分业务也可至未封闭的办税服务厅进行通办或先收后办。

感谢您的理解和支持!


(来源:国家税务总局上海市税务局‍)

车辆上牌
外牌转沪牌

上海驰臻汽车服务有限公司
  邵先生
联系方式:13661819717
微       信:chizhen-01
办理地址:上海市闵行区沁春路168弄3号


登录
登录
留言
回到顶部